
《問劍長生》神通圖鑑懶人包|三系流派特性、養成重點
目錄
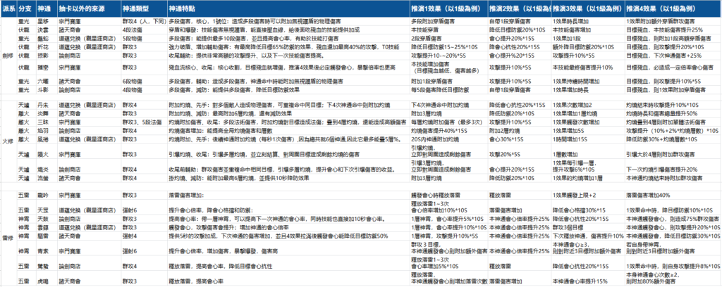
在《問劍長生》中,「神通圖鑑」是修士戰力構築的核心系統。透過不同屬性的神通搭配與推演,不僅能開啟專屬法體,更能自由切換流派、打造個人化戰鬥風格。以下整理劍、火、雷三大系統特性與神通養成要點,讓你快速上手神通搭配!
⚔️ 劍修:單體穿盾・殘血收割之王
劍修以高穿透與真實傷害著稱,擅長針對單體敵人輸出。
特色重點:
- 穿透護盾,無視防禦造成真實傷害
- 殘血敵人時傷害加成高,可瞬間收割
- 適合 PVP、BOSS戰與單體強敵挑戰
💡 劍修在中後期強度提升明顯,若搭配高攻速與爆發詞條,可發揮極強收割能力。
🔥 火修:群體灼燒・持久引爆🔥
火修以持續燃燒與範圍爆發為主要輸出手段。
特色重點:
- 群體傷害,適合清場與副本周回
- 依靠「灼燒」疊層造成持續傷害
- 可透過引爆疊層造成瞬間高額輸出
術語說明:
- 灼燒:每秒造成 1 次傷害,每層灼燒獨立計算傷害與持續時間。
🔥 適合長線作戰與推關卡玩家,越拖越痛、越燒越猛!
⚡ 雷修:高頻暴擊・多段落雷爆發⚡
雷修為高爆發與高暴擊型修士,後期成型後輸出極為恐怖。
特色重點:
- 多段法術傷害與高頻輸出
- 多數技能需「會心」觸發才能完全生效
- 擅長連鎖攻擊與暴擊打擊
術語說明:
- 落雷:雷系神通造成的法術傷害,啟動五雷流派後可提升傷害。
- 神霄:雷系強化效果,下一次施放神通時會心率提升 25%。
- 彈射:可對同一目標多次彈射,重複彈射時傷害會遞減。
⚡ 雷修屬高風險高回報流派,若暴擊連發,秒殺敵人只是日常!
📚 神通養成建議
1️⃣ 神通品質與殘卷轉換
- 極品及以下神通推演圓滿後會轉為「神通殘卷」。
- 仙品及以上神通若擁有兩本以上,可直接當作殘卷使用。
- 若非主修系神通,可暫時留作「狗糧」用於升品。
2️⃣ 穩定獲取管道
除觀星崖外,以下商店是神通的穩定來源:
- 宗門寶庫
- 諸天商會
- 觀星商店
- 論劍商店
💡每日檢查各商店刷新,優先兌換主修系神通。
🧩 流派啟用與搭配
| 流派配置 | 啟動條件 | 特點說明 |
|---|---|---|
| 單一系統 | 裝備 6 個同系神通 | 純流派玩法,特化強度最高 |
| 混合流派 (4+2) | 主系 4 個 + 副系 2 個 | 平衡輸出與輔助屬性 |
| 三系兼修 (2+2+2) | 三屬混搭 | 應對多樣戰局、靈活調整 |
💠 當裝備 4 個同系神通 時,將自動啟動對應法體:
- 劍修 ➜ 靈劍道體
- 火修 ➜ 玄炎道體
- 雷修 ➜ 幽雷道體
克制關係:
劍克雷 ➜ 雷克火 ➜ 火克劍(克制加成 +20% 傷害)
💡 進階技巧:
- 在 PVP 中可依對手屬性靈活切換流派。
- 副本戰可混搭提升續航與控場效率。
🏆 重點統整表格
| 類別 | 特點 | 推薦搭配 | 適用玩法 |
|---|---|---|---|
| 劍修 | 單體穿盾、殘血爆發 | 高攻速 + 收割技能 | PVP/BOSS戰 |
| 火修 | 群體灼燒、可引爆 | 高持續傷 + 引爆連鎖 | 副本/長戰 |
| 雷修 | 高頻暴擊、多段落雷 | 暴擊堆疊 + 五雷增傷 | 推圖/後期爆發 |
| 神通獲取 | 商店兌換、觀星崖 | 主修神通優先 | 日常培養 |
| 流派克制 | 劍克雷/雷克火/火克劍 | 依敵換流派 | PVP靈活應戰 |
✨ 結語
《問劍長生》的神通系統不僅決定戰力,更體現了流派間的策略搭配。無論你是追求高爆發的雷修、穩定燃燒的火修,或極致收割的劍修,靈活搭配神通與法體,就是邁向長生之路的關鍵一步!
🗡️ 關於《問劍長生》
《問劍長生》是一款主打高畫質 3D 御劍空戰的放置修仙手遊,你將扮演紫微仙尊轉世,一出生就自帶主角光環,能同修多系劍道與奇門功法,在龐大的 3D 修仙世界中御劍飛行、斬妖除魔、跨服對決,邁向真正的長生之路。
- 御劍飛行 · 華麗空戰
全 3D 大世界御劍飛行,橫豎屏自由切換,高空激戰巨獸與各路修士,每場戰鬥都是視覺饗宴。 - 不肝不課 · 輕鬆修煉
放置修煉、掛機練等、AI 代打副本,問劍長生主打輕量化修仙,即使忙到只能單手玩也能穩定變強。 - 三系兼修 · 仙魔雙路
雷、火、劍等多系流派自由搭配,還能踏上魔道或蠱道等分支修行,打造你的專屬 BD。 - 捏臉時裝 · 個性外觀
精細 3D 捏臉系統、時裝、飛行器、靈獸坐騎一應俱全,還能雙人同乘共遊雲海。 - 自由交易 · 搬磚刷金
世界 Boss、組隊刷金、交易行系統,爆到好裝不怕浪費,賣裝換仙玉不是夢。 - 六域共戰 · 跨區對決
台、港、澳、新、馬、韓六域玩家同服競技,仙榜爭鋒,見證真正的修仙強者。 - 福利滿滿 · 開局即爽
開服贈送百抽與多套時裝,新手期就能快速成型,搭配禮包碼 / 密令更是加速起飛。
極速手遊官方網站:https://jisu.tw/
官方LINE ID:@ktf4930r
官方LINE鏈結:https://line.me/R/ti/p/@ktf4930r
極速手遊FB:點我觀看
極速手遊IG:點我觀看
極速手遊Thread:點我觀看

